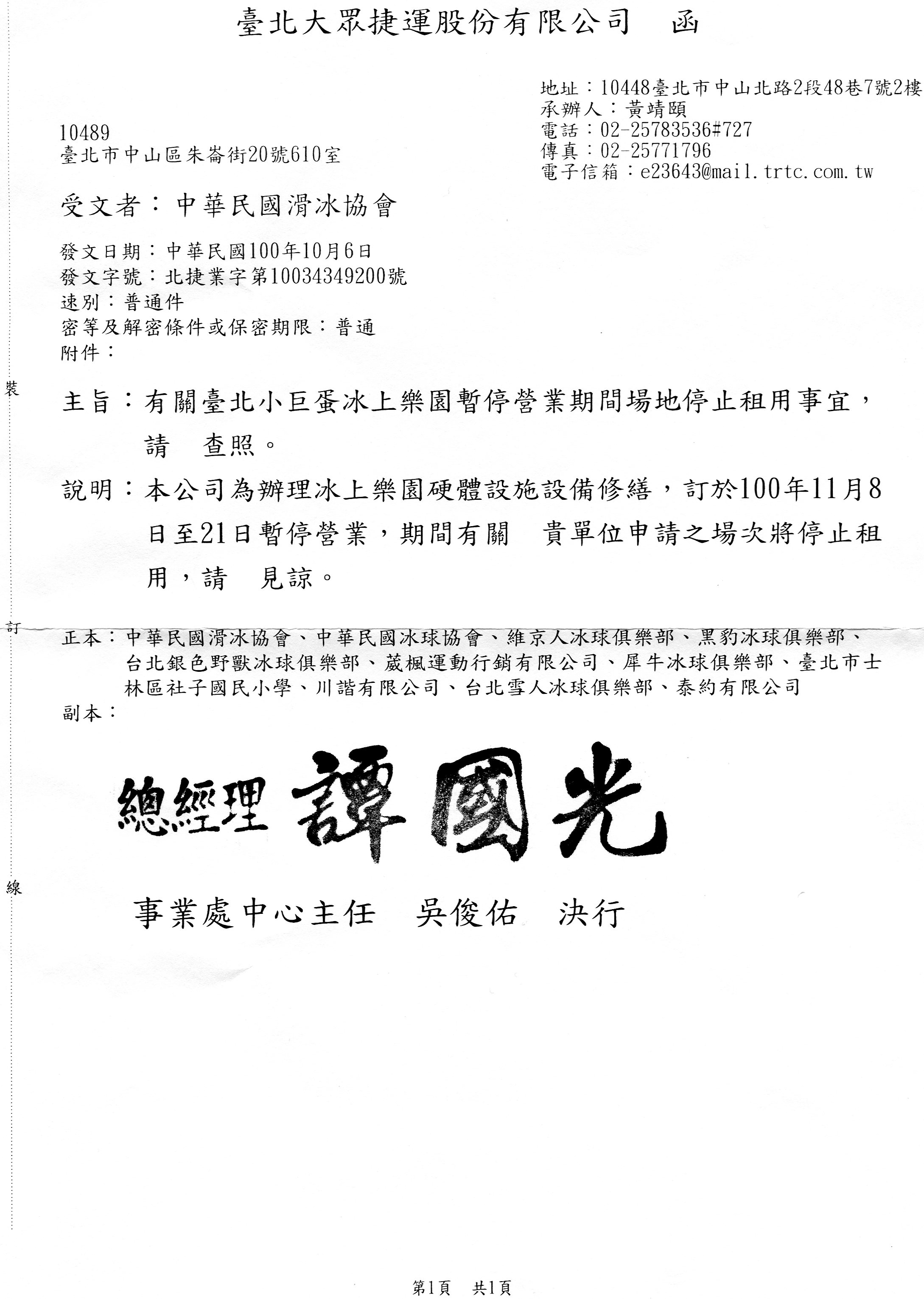
冰上樂園暫停營業事宜!

臺北小巨蛋冰上樂園訂於100年11月8日至21日(共14日)

辦理場館設施設備修繕,期間將暫停營業,

有關貴各單位已申請之場地將停止租用。

 

造成不便,尚請見諒。 

附檔為:台北大眾捷運股份有限公司 正式發文函,請參閱,謝謝! 

冰上樂園暫停營業事宜 (1437 downloads )

 

 

<會務資訊>
中華民國滑冰協會
地址:10489 臺北市朱崙街20號6樓610室
Room 610, 20, Chu-Lun Str., Taipei 10489, Taiwan, R.O.C.
TEL:886-2-8771-1451/886-2-8771-1503
FAX:886-2-27782778
花式滑冰主信箱:tpefsstssskating@gmail.com
競速滑冰主信箱:tpe.speedskating@gmail.com

<相關連結>

Instagram