【公告】2020-2021年賽季短道競速滑冰國家代表隊選拔辦法

【公告】2020-2021年賽季短道競速滑冰國家代表隊選拔辦法

依據教育部體育署「國家代表隊教練與選手選拔培訓及參賽處理辦法」辦理,經臺教體署競(三)字第1090020476號函備查

previous arrow
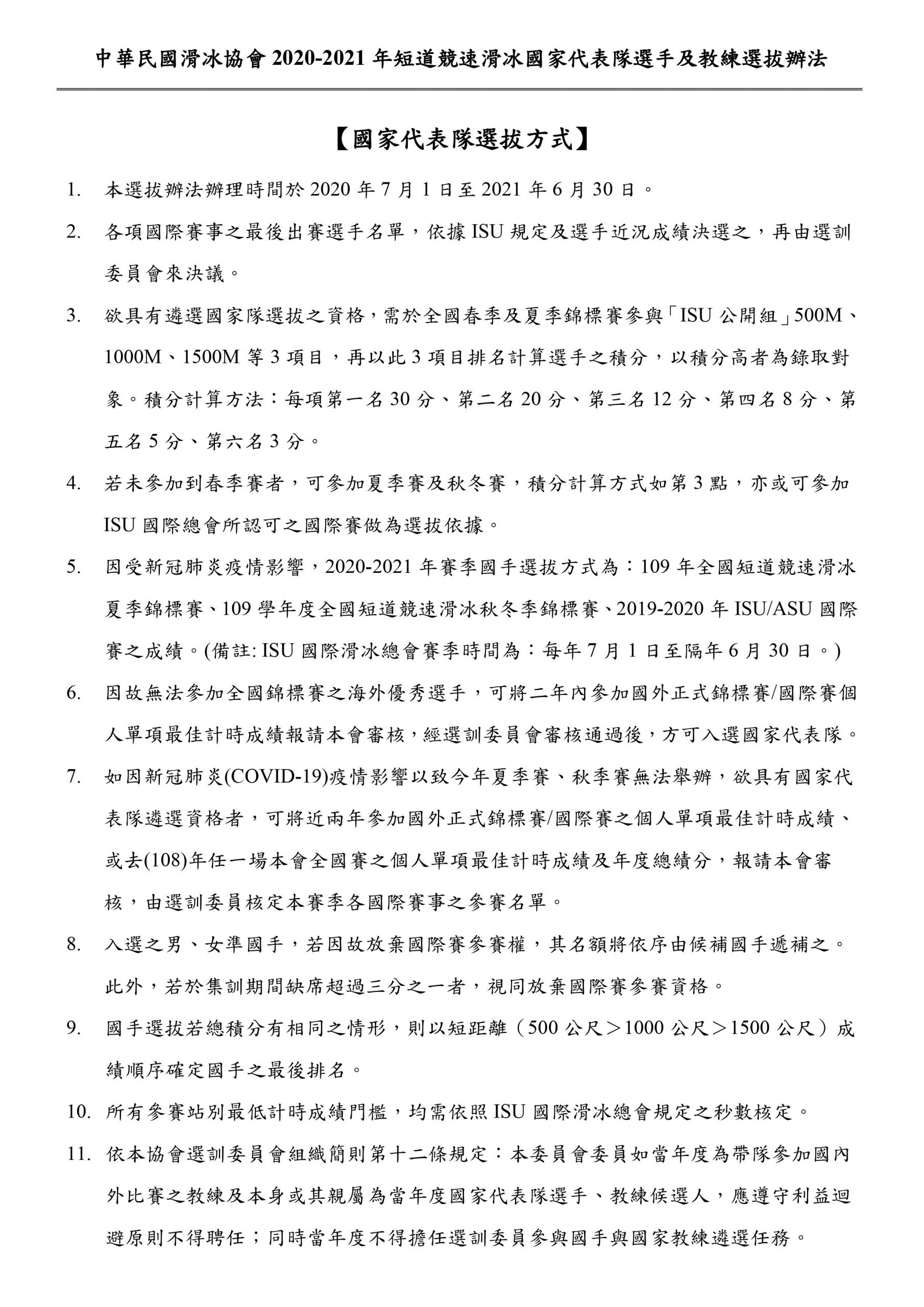
2020-2021短道競速滑冰國家代表隊選拔辦法-1
2020-2021短道競速滑冰國家代表隊選拔辦法-2
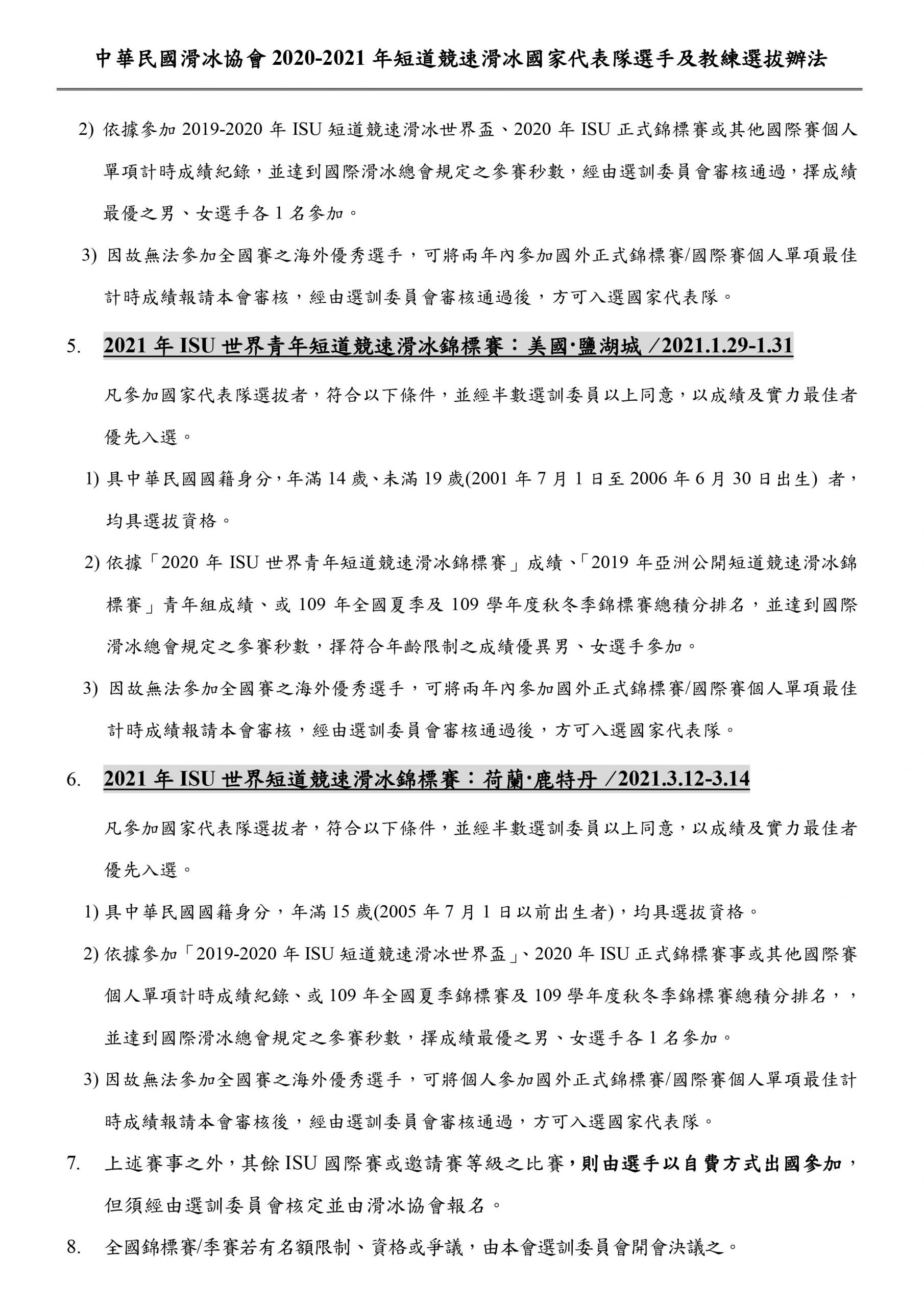
2020-2021短道競速滑冰國家代表隊選拔辦法-3
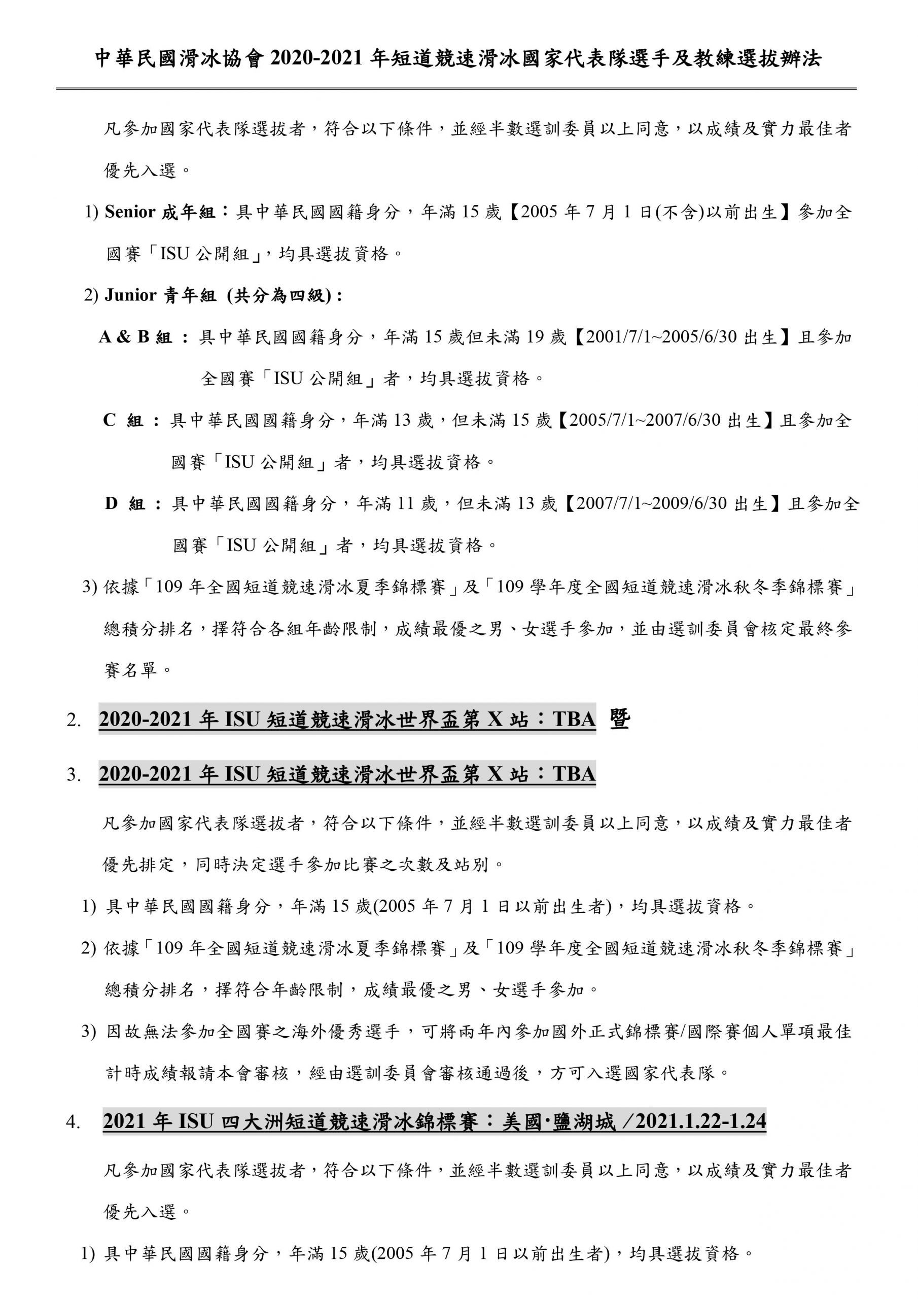
2020-2021短道競速滑冰國家代表隊選拔辦法-4
next arrow
2020-2021年賽季短道競速滑冰國手選拔辦法pdf檔下載: 2020-2021賽季短道競速滑冰國家代表隊選拔辦法
No Comments Yet

Leave a Reply

Your email address will not be published.

<會務資訊>
中華民國滑冰協會
地址:10489 臺北市朱崙街20號6樓610室
Room 610, 20, Chu-Lun Str., Taipei 10489, Taiwan, R.O.C.
TEL:886-2-8771-1451/886-2-8771-1503
FAX:886-2-27782778
花式滑冰主信箱:tpefsstssskating@gmail.com
競速滑冰主信箱:tpe.speedskating@gmail.com

<相關連結>

Instagram