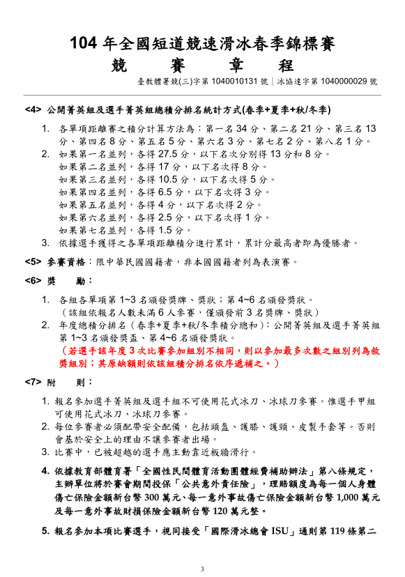
104年全國短道競速滑冰春季錦標賽-競賽章程
關於本會
協會簡介
會員專區
114年會員名冊
會員文件下載
組織架構
組織章程
理事長
現任理事長簡介
歷屆理事長
理監事
委員會名單與簡則
國內滑冰場介紹
會務資訊
最新消息
行事曆
理監事及會員大會公開資訊
選訓委員會公開資訊
運動員、教練及裁判委員會公開資訊
選務委員會公開資訊
紀律委員會公開資訊
國際會議返國報告
風險管理及危機處理流程
人力招募
花式滑冰
最新消息
花式滑冰-國內賽事
115年花式滑冰國內賽成績文件及照片輯
110-114年花式滑冰國內賽成績文件及照片輯
花式滑冰-能力檢定考試
花式滑冰訓練站
選手成績
花式滑冰男子組選手歷年個人成績
花式滑冰女子組選手歷年個人成績
花式滑冰介紹
花式滑冰國際賽事分級及積分
花式滑冰潛優選手介紹
競速滑冰
最新消息
大道競速滑冰
短道競速滑冰
競速滑冰-國內賽事
115年短道競速國內賽成績文件及照片輯
110-114年短道競速國內賽成績文件及照片輯
短道競速滑冰訓練站
選手國內賽事成績
短道競速滑冰國內賽男性選手成績
短道競速滑冰國內賽女性選手成績
競速滑冰介紹
短道競速滑冰國際賽事參賽年齡分級
短道競速滑冰國際賽事分級
競速滑冰潛優選手介紹
成為短道競速滑冰國家代表隊的小撇步
競速滑冰我國國際最佳成績
競速滑冰亞洲記錄
教練/裁判專區
教練/裁判講習會
教練及裁判資格相關文件
國際裁判名冊
各級裁判名冊
各級教練名冊
國際資訊/技術規則
國際規則中文翻譯版
ISU國際滑聯即時行事曆
ISU歷年賽事資訊
運動禁藥
運動禁藥檢測及治療用途豁免申請公告
藥物資料庫APP(是否含運動禁藥)
藥檢登錄名冊(RTP)選手行蹤資料填寫說明
反運動禁藥電子學習平台(ADeL)
中華奧會運動禁藥管制組官網
財務專區
選手選拔/參賽/檢定文件下載
論壇專區
通報專區
不法侵害通報專區
性侵害、性騷擾或性霸凌事件通報專區
兒童及少年保護事件專區
滑冰運動贊助
關於本會
協會簡介
會員專區
114年會員名冊
會員文件下載
組織架構
組織章程
理事長
現任理事長簡介
歷屆理事長
理監事
委員會名單與簡則
國內滑冰場介紹
會務資訊
最新消息
行事曆
理監事及會員大會公開資訊
選訓委員會公開資訊
運動員、教練及裁判委員會公開資訊
選務委員會公開資訊
紀律委員會公開資訊
國際會議返國報告
風險管理及危機處理流程
人力招募
花式滑冰
最新消息
花式滑冰-國內賽事
115年花式滑冰國內賽成績文件及照片輯
110-114年花式滑冰國內賽成績文件及照片輯
花式滑冰-能力檢定考試
花式滑冰訓練站
選手成績
花式滑冰男子組選手歷年個人成績
花式滑冰女子組選手歷年個人成績
花式滑冰介紹
花式滑冰國際賽事分級及積分
花式滑冰潛優選手介紹
競速滑冰
最新消息
大道競速滑冰
短道競速滑冰
競速滑冰-國內賽事
115年短道競速國內賽成績文件及照片輯
110-114年短道競速國內賽成績文件及照片輯
短道競速滑冰訓練站
選手國內賽事成績
短道競速滑冰國內賽男性選手成績
短道競速滑冰國內賽女性選手成績
競速滑冰介紹
短道競速滑冰國際賽事參賽年齡分級
短道競速滑冰國際賽事分級
競速滑冰潛優選手介紹
成為短道競速滑冰國家代表隊的小撇步
競速滑冰我國國際最佳成績
競速滑冰亞洲記錄
教練/裁判專區
教練/裁判講習會
教練及裁判資格相關文件
國際裁判名冊
各級裁判名冊
各級教練名冊
國際資訊/技術規則
國際規則中文翻譯版
ISU國際滑聯即時行事曆
ISU歷年賽事資訊
運動禁藥
運動禁藥檢測及治療用途豁免申請公告
藥物資料庫APP(是否含運動禁藥)
藥檢登錄名冊(RTP)選手行蹤資料填寫說明
反運動禁藥電子學習平台(ADeL)
中華奧會運動禁藥管制組官網
財務專區
選手選拔/參賽/檢定文件下載
論壇專區
通報專區
不法侵害通報專區
性侵害、性騷擾或性霸凌事件通報專區
兒童及少年保護事件專區
滑冰運動贊助
104年全國短道競速滑冰春季錦標賽-競賽章程
Previous Article
中華民國滑冰協會 公告
Next Article
104年全國短道競速滑冰春季錦標賽-報名表 / 未成年參賽同意書
關於本會
協會簡介
會員專區
114年會員名冊
會員文件下載
組織架構
組織章程
理事長
現任理事長簡介
歷屆理事長
理監事
委員會名單與簡則
國內滑冰場介紹
會務資訊
最新消息
行事曆
理監事及會員大會公開資訊
選訓委員會公開資訊
運動員、教練及裁判委員會公開資訊
選務委員會公開資訊
紀律委員會公開資訊
國際會議返國報告
風險管理及危機處理流程
人力招募
花式滑冰
最新消息
花式滑冰-國內賽事
115年花式滑冰國內賽成績文件及照片輯
110-114年花式滑冰國內賽成績文件及照片輯
花式滑冰-能力檢定考試
花式滑冰訓練站
選手成績
花式滑冰男子組選手歷年個人成績
花式滑冰女子組選手歷年個人成績
花式滑冰介紹
花式滑冰國際賽事分級及積分
花式滑冰潛優選手介紹
競速滑冰
最新消息
大道競速滑冰
短道競速滑冰
競速滑冰-國內賽事
115年短道競速國內賽成績文件及照片輯
110-114年短道競速國內賽成績文件及照片輯
短道競速滑冰訓練站
選手國內賽事成績
短道競速滑冰國內賽男性選手成績
短道競速滑冰國內賽女性選手成績
競速滑冰介紹
短道競速滑冰國際賽事參賽年齡分級
短道競速滑冰國際賽事分級
競速滑冰潛優選手介紹
成為短道競速滑冰國家代表隊的小撇步
競速滑冰我國國際最佳成績
競速滑冰亞洲記錄
教練/裁判專區
教練/裁判講習會
教練及裁判資格相關文件
國際裁判名冊
各級裁判名冊
各級教練名冊
國際資訊/技術規則
國際規則中文翻譯版
ISU國際滑聯即時行事曆
ISU歷年賽事資訊
運動禁藥
運動禁藥檢測及治療用途豁免申請公告
藥物資料庫APP(是否含運動禁藥)
藥檢登錄名冊(RTP)選手行蹤資料填寫說明
反運動禁藥電子學習平台(ADeL)
中華奧會運動禁藥管制組官網
財務專區
選手選拔/參賽/檢定文件下載
論壇專區
通報專區
不法侵害通報專區
性侵害、性騷擾或性霸凌事件通報專區
兒童及少年保護事件專區
滑冰運動贊助